FrictionQPotFEM
0.23.3
Loading...
Searching...
No Matches
Namespaces
detail.h File Reference
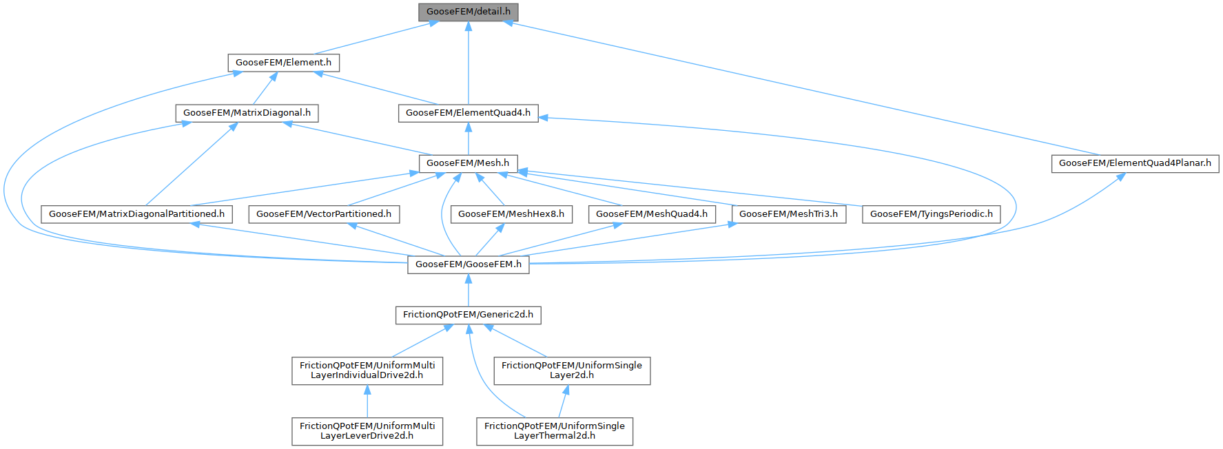
This graph shows which files directly or indirectly include this file:
Go to the source code of this file.
Namespaces
namespace
GooseFEM
Toolbox to perform finite element computations.
Detailed Description
Copyright
Copyright 2017. Tom de Geus. All rights reserved.
License: This project is released under the GNU Public License (GPLv3).
Definition in file
detail.h
.
GooseFEM
detail.h
Generated by
1.9.5